关于体育运动学校公开招聘教练员报名结果公示
迁安信息港消息:今日,小编从迁安市人力资源和社会保障局获悉,根据《关于2016年度体育运动学校公开招聘教练员的公告》,报名工作已经结束,现将报名结果予以公示。
凡对报名结果有异议的考生,请于11月30日下午5:00前与市人力资源和社会保障局干部科联系,联系电话:0315-7639202。欢迎社会监督,监督电话:0315-7699311。
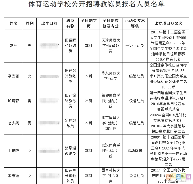
附:体育运动学校公开招聘教练员报名人员名单


关闭
迁安信息港消息:今日,小编从迁安市人力资源和社会保障局获悉,根据《关于2016年度体育运动学校公开招聘教练员的公告》,报名工作已经结束,现将报名结果予以公示。
凡对报名结果有异议的考生,请于11月30日下午5:00前与市人力资源和社会保障局干部科联系,联系电话:0315-7639202。欢迎社会监督,监督电话:0315-7699311。
附:体育运动学校公开招聘教练员报名人员名单


评论