2016年度迁安体育运动学校公开招聘教练员的公告
迁安信息港消息:今日,小编从迁安市人力资源与社会保障局获悉,为把我市体育运动学校创建成国家级高水平体育后备人才基地,同时备战2018年省全运会、青奥会、2020年奥运会,根据《河北省事业单位公开招聘工作人员暂行办法》(冀人社发〔2011〕9号)文件精神,经研究,决定公开招聘急需专业体育教练员8名。
为了方便市民了解具体情况,现将有关事项公布如下:
一、招聘原则和方式
坚持德才兼备和民主、公开、竞争、择优的原则,采取统一招聘方式,在考试、考核的基础上择优聘用。
二、招聘名额
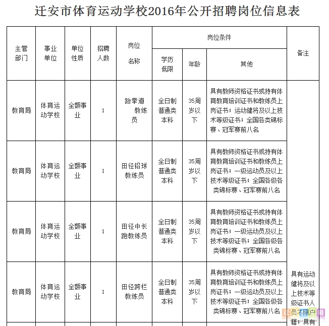
共招聘体育教练员8名,其中跆拳道、田径铅球、田径中长跑、田径跨栏、举重、足球、乒乓球、篮球教练员各1名。
三、招聘岗位信息表

四、招聘程序
(一)发布公告
2016年11月15日至21日通过唐山事业单位招聘网(www.tssydwzpw.com)、迁安市人力资源和社会保障网(www.qarlw.gov.cn) 及有关媒体面向社会公开发布招聘信息。
(二)网上报名和资格初审
采取网上报名的方式,不接收其他方式报名,每人限报一个岗位。
报名网址:迁安市人力资源和社会保障网(www.qarlw.gov.cn) 。
报名时间:2016年11月22日8:30至11月24日17:00。
网上缴费:2016年11月22日8:30至11月25日17:00。初审合格的考生,需交纳报名考务费200元,按照报名系统中的《缴费说明》进行网上支付。缴费成功后,有需要开具发票的考生,请携带相关凭证于2016年11月22日至11月25日工作时间到迁安市人力资源和社会保障局开具。
报名结果公示:2016年11月28日至30日在迁安市人力资源和社会保障网(www.qarlw.gov.cn)公示。
(三)资格复审。2016年12月1日至2日在迁安市体育运动学校进行资格复审。
资格复审结果公示:2016年12月5日至7日在迁安市人力资源和社会保障网(www.qarlw.gov.cn) 公示。
考试通知单打印:2016年12月9日在迁安市人力资源和社会保障网站(www.qarlw.gov.cn)打印考试通知单。具体时间、地点和要求详见《考试通知单》、迁安市人力资源和社会保障网站。
(四)考试
2016年12月10日至11日组织考试。考试内容包括专业技能测试和训练课,委托具有公开招考资质的机构组织实施。具体考试时间、地点和有关要求详见考试通知单。
考试成绩公示:2016年12月12日至14日在迁安市人力资源和社会保障网(www.qarlw.gov.cn)公示。
本公告由迁安市人力资源和社会保障局负责解释
咨询电话:0315-7639202
监督电话:0315-7699311
详细内容请点击“阅读原文”
关闭

评论